Cazas, Bombarderos y Transportes a Reacción Olvidados o Poco Conocidos

Recuerdo que Justo Miranda en uno de sus libros había publicado un proyecto para un Spitfire "rammer". El mismo autor subió un par de imágenes en el foro "Secret Projects".

https://www.secretprojects.co.uk/th...-spitfire-rammer-looking-for-info-about.3167/

La idea fue de un inventor inglés y la nota que inspiró a jsuto fue reproducida en este newsletter del Museum of Berkshire Aviation.

https://museumofberkshireaviation.co.uk/pdf/win07.pdf

Honestamente, nunca me pareció buena idea esto de los "rammers", más allá del coraje necesario para estrellarte contra otro avión, me parece una manera poco eficiente de derribar un blanco.
 

Grulla

Colaborador
Colaborador
@AviationMarlene

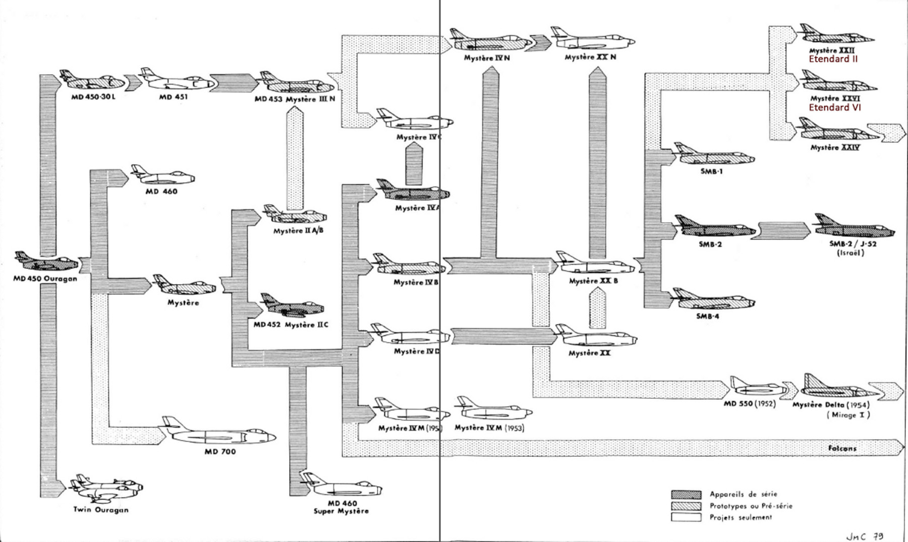
Modelo del proyecto de avión de combate de ala delta de Dassault, el MD.550 en su estado de 1952. Después de numerosos ajustes, el avión voló con el nombre MD.550 "Mystère Delta Mirage I" y fue la base del futuro Mirage III.
F70SoG-XMAANkRP


Evolución del 'Mirage III' desde el primer boceto de Dassault de un avión de ala delta en 1951 hasta el modelo de preproducción de 1958.
 

Grulla

Colaborador
Colaborador
Un paso en el esfuerzo estadounidense por desarrollar una configuración VG viable, basada en el concepto Swallow del Reino Unido. Este avión carecía tanto de estabilidad longitudinal como de control de cabeceo adecuado por encima de un barrido de 60 grados, lo que valía la pena para que los motores pivotantes proporcionaran un control de apagado "trivial". ¿Qué tal una cola…?

 

Grulla

Colaborador
Colaborador
@ron_eisele
28 de octubre de 1949. Primer vuelo del Martin XB-51. Prototipo de avión de ataque terrestre 46-685 estadounidense "tri-jet".
F9ePlTiWAAAkeyQ




@ron_eisele
28 de octubre de 1952. Primer vuelo del prototipo Douglas A-3 Skywarrior XA3D-1. Bombardero estratégico estadounidense para la Armada de los EE. UU.



@ron_eisele
28 de octubre de 1952. El primer avión francés que rompió Mach 1 en vuelo controlado (en picado) fue el cazabombardero Dassault MD-452 'Mystère' II (No.03). Pilotado por la mayor Marion Davis.
F9ePxziW4AAgT6b





@ron_eisele
28 de octubre de 1954. Primer vuelo del norteamericano FJ-4 Fury. Cazabombardero estadounidense con capacidad para portaaviones de ala en flecha para la Marina de los EE. UU. y el USMC, desarrollo del FJ-2/-3 Fury.
F9eP2aQXsAAEhaA
 

Grulla

Colaborador
Colaborador

@AeroPaleo


Ejemplo de Diseño de la RAE de un avión de pasajeros Mach 2 para la ruta Londres-Nueva York, del año 1955. Al igual que un enorme F-104, la ruta directa no se podía obtener con una carga útil viable, por lo que se planificó a través de Gander. Incluso en esta etapa, no se esperaba que BOAC compitiera económicamente con los jets altamente subsónicos (que tampoco existían).

F9rAQYLWEAA_JxV
 

Grulla

Colaborador
Colaborador
@AviaciónMarlene

SNCASE SE.2410 "Grognard" en vuelo a principios de los años 50

F98h3QgWAAATPoA




@AviaciónMarlene

El SO.6021 Espadon de 1950 fue el cuarto y último Espadon construido. Equipados con entradas de aire laterales, su correcto funcionamiento requería que el flujo de aire se adhiriera perfectamente al fuselaje, lo que era posible gracias a unas hendiduras que atrapaban la capa límite.

Esta entrada de aire en particular requirió dos años de estudio.

F-BAGoVXYAAcmbu


F-PRpFPW4AArRkY




@AviaciónMarlene
El planeador experimental NC-271 era una escala 1/2,5 del proyecto del bombardero NC-270. El primer vuelo libre se realizó desde su avión de transporte, un SE-161 Languedoc, el 28 de enero de 1949. Se construyeron dos ejemplares, el segundo de los cuales incluso estaba equipado con un cohete de 800 kgp bajo el fuselaje trasero.

F-U-ggNXYAEAieq
 
Arriba